Navigation:  Flowcharts > Administration >

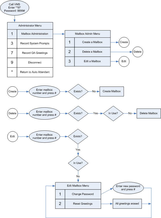
Admin TUI - Mailbox Administration

Previous pageReturn to chapter overviewNext page

MSC0060