Dealer Locator

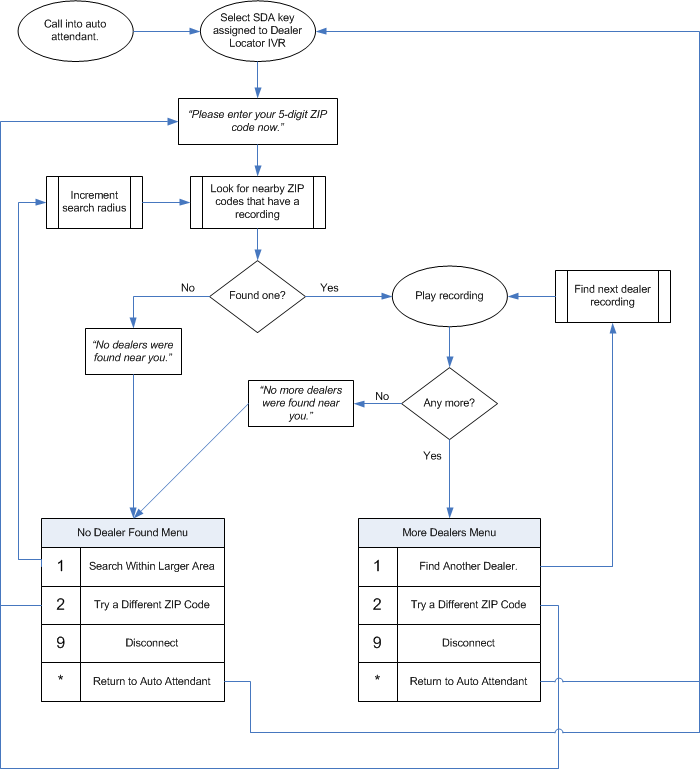
The Dealer Locator IVR application allows callers to access pre-recorded information (such as the address and phone number) for dealers located near them by entering their 5-digit ZIP code.

The system uses a database of ZIP codes paired with geographical data (latitudes and longitudes) to calculate which ZIP codes are within a given radius (in miles) of the caller's ZIP code. It then looks through that list to see if any of them have an associated recording; the first one it finds it will play for the caller. It will then ask if the caller wishes to continue searching for other dealers, to try entering a different ZIP code or to disconnect.

A touch-tone interface is provided for managing the dealer information recordings; it also provides a method for re-recording the relevant system prompts if desired.

The flowchart below provides a brief overview of how a typical call is processed by the IVR. This flowchart assumes that the AllowExpand setting is set to 1 (see the configuration section for more details). If it is set to 0, then if there are no (more) dealers found near the caller's ZIP code, the system will state that fact and then return to the auto-attendant rather than providing the No Dealers Found menu.


  • Last modified: 2023/01/07 11:45
  • by 127.0.0.1