inventory

Inventory Status Interface

The Inventory Status Interface (ISI) is a telephony interface designed to allow users to report item and quantity information to one or more remote servers. Although the original conception was to provide a method for a hotel's housekeeping staff to report usage of items from the guest room mini-bar, the interface has been designed to allow for any type of inventory reporting a user may require.

  • PMS integration is not required.
  • Mailbox creation and voice mail integration is not required.
  • Auto-attendant support is not required (except for providing the telephony interface).
  • Unlimited number of user accounts.
  • Unlimited number of items.
  • Telephony interface supports user language preference.
  • Administration interface allows recording item descriptions in any supported language.
  • Web interface supports reporting of all item and user changes.
  • System supports posting changes simultaneously to as many as five remote servers.

ISI is a licensed IVR feature and must be purchased from the manufacturer on a per-site basis.

To configure the ISI server, refer to Features | Connectors | Inventory Status Interface in the System Configuration section.

The ISI IVR can be assigned to any key within a single digit action (SDA) menu template by entering the text ISI in the Action field, as shown in the figure below.

To combine the ISI and RSI user interfaces in a single call, enter the action ISIRSI instead.

In this example, ISI has been assigned to menu key 1, and the SD checkbox has also been checked to signify that the 1 key is a single-digit key (meaning it will act immediately when the caller presses 1 instead of waiting for more digits). For more on editing SDA templates, refer to the Mailbox Administration section of this manual.

The Inventory Status Interface (ISI) provides an administrator telephony interface for recording item descriptions that is integrated with the standard administrator telephony interface for the voicemail / auto-attendant system. The flowchart below provides a basic overview of how to access and use this interface to record item names or descriptions.

These item description recordings are used within the telephony user interface as confirmation to the user that he or she entered the correct item code. If there is no recording for an item, the system will simply restate the item ID that the user entered. While that is useful for confirming that you entered what you thought you did, playing a recorded name or description further confirms that the ID entered actually is the ID for the intended item.

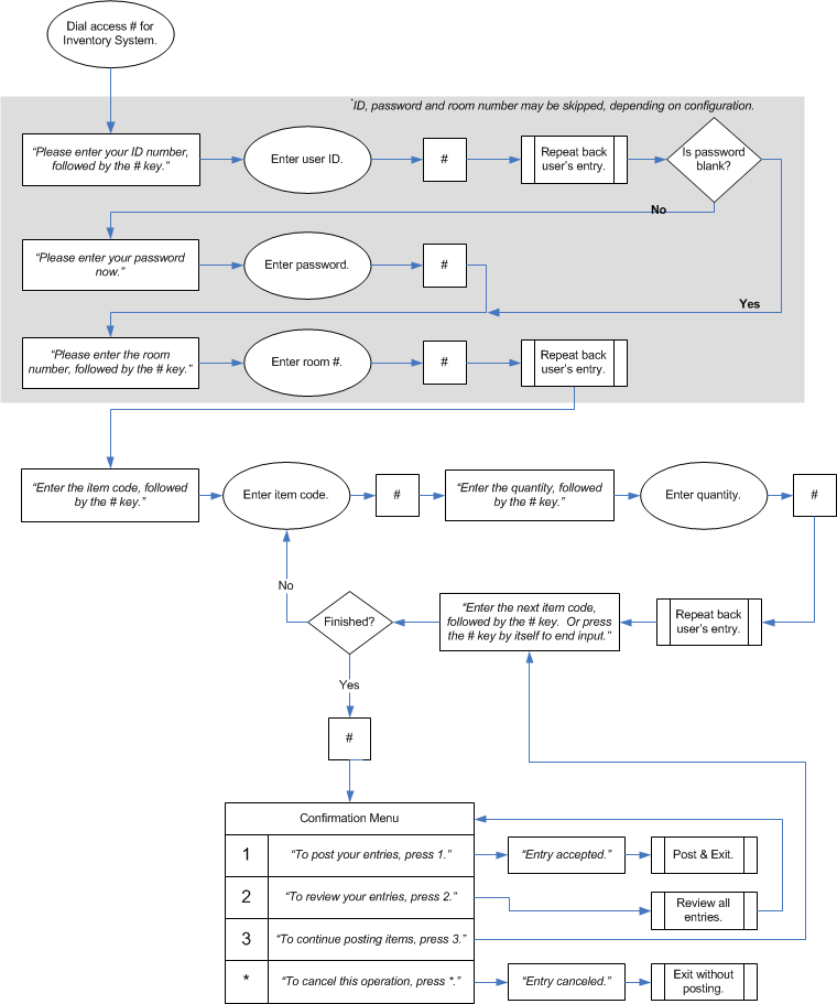
The flowchart below provides an overview of how to use the telephony interface for posting items and quantities to ISI, which the ISI server will then pass on to any registered remote servers.

The system will verify the user ID, the password (if the user account has one) and the room number; it will only proceed from one step to the next if the data entered for the given step has been successfully validated against the ISI database. After validating the user ID, it will switch to the user's preferred language (as configured by the administrator) before prompting for the password. Item codes are also validated against the ISI database as the user enters them.
Depending on configuration, the system may not prompt for the user ID or the password at all. If both options have been disabled, then it will skip to the request for the room number. Likewise, if it is also configured to get the room number from the caller ID or the called number and is able to do so, it will use that room number and skip directly to the prompt for an item number.

  • Last modified: 2023/01/07 11:45
  • by 127.0.0.1