room_status

Room Status Interface

The Room Status Interface (RSI) is a telephony interface designed to allow housekeeping personnel to report room status to one or more remote servers.

The RSI service is entirely separate from the hospitality service; changes to room status using RSI will not be passed to the PMS via the hospitality server.
  • PMS integration is not required.
  • Mailbox creation and voice mail integration is not required.
  • Auto-attendant support is not required (except for providing the telephony interface).
  • Unlimited number of user accounts.
  • Unlimited number of room status values.
  • Telephony interface supports user language preference.
  • Web interface supports reporting of all status and user changes.
  • System supports posting changes simultaneously to as many as five remote servers.

RSI is a licensed IVR feature and must be purchased from the manufacturer on a per-site basis.

To configure the RSI server, refer to Features | Connectors | Room Status Interface in the System Configuration section.

The RSI IVR can be assigned to any key within a single digit action (SDA) menu template by entering the text RSI in the Action field, as shown in the figure below.

To combine the ISI and RSI user interfaces in a single call, enter the action ISIRSI instead.

In this example, RSI has been assigned to menu key 2, and the SD checkbox has also been checked to signify that the 2 key is a single-digit key (meaning it will act immediately when the caller presses 2 instead of waiting for more digits). For more on editing SDA templates, refer to the Mailbox Administration section of this manual.

The Room Status Interface (RSI) provides an administrator telephony interface for recording status descriptions that is integrated with the standard administrator telephony interface for the voicemail / auto-attendant system. The flowchart below provides a basic overview of how to access and use this interface to record status descriptions.

These status description recordings are used within the telephony user interface as confirmation to the user that he or she entered the correct status code. If there is no recording for a code, the system will simply restate the status code that the user entered. While that is useful for confirming that you entered what you thought you did, playing a recorded name or description further confirms that the code entered actually is the code for the intended item.

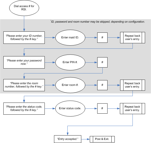
The flowchart below provides an overview of how to use the telephony interface for posting items and quantities to RSI, which the RSI server will then pass on to any registered remote servers.

The system will verify the user ID, the password (if the user account has one) and the room number; it will only proceed from one step to the next if the data entered for the given step has been successfully validated against the RSI database. After validating the user ID, it will switch to the user's preferred language (as configured by the administrator) before prompting for the password. The status code is also validated against the RSI database as the user enters them.
Depending on configuration, the system may not prompt for the user ID or the password at all. If both options have been disabled, then it will skip to the request for the room number. Likewise, if it is configured to get the room number from the caller ID or the called number and is able to do so, it will use that room number and skip directly to prompting for the status code.

  • Last modified: 2023/01/07 11:45
  • by 127.0.0.1