Schedule a Wakeup
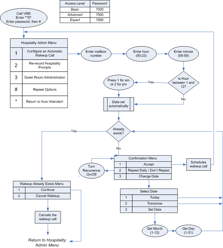
This option allows you to schedule or clear a wakeup call for any guest room. As you follow the steps outlined below, refer to this flowchart for a visual representation of the process:
The first thing the VMS will do is prompt you to enter the mailbox number:
Enter the mailbox number, followed by the # key.
Enter a valid guest mailbox (room) number and press #. The system will then prompt for the wakeup time:
Please enter the time for the wakeup call. Enter the hour, from zero through 12.
Enter the hour. For single-digit hours, you may either use a leading zero or a trailing #. For example, to enter 1, you can either press 01 or 1#, or you can just press 1 and wait for the timeout. Although it is not prompted, you can enter hours 13 through 23 (1 pm through 11 pm) as well; in that case, you will not be prompted to select AM or PM at the end. A value of 0 is considered to be 12 am (again, you won't have to select AM at the end). If the hour you enter is valid, the system will next ask for the minute:
Enter the minute, from zero through 59.
Enter a valid minute. Again, you can use a leading zero or trailing # for single-digit values. If the hour value you entered was between 1 and 12, the system will now prompt you to select AM or PM:
For AM, press 1. For PM, press 2.
After you make your selection (or if you didn't need to), the system will determine the day for the wakeup call (today or tomorrow) based on comparing the time you entered to the current time. If the time has already passed for today, the wakeup will be scheduled for tomorrow; otherwise, it will be scheduled for today. Once the day has been determined, the system will check if a wakeup call already exists for that date and time for the specified room.
Wakeup Call Already Exists
If there is already a wakeup call scheduled for the date and time you entered, the system will inform you of that fact and ask if you wish to cancel the wakeup:
A wakeup call is already scheduled for that time.
To continue, press 1.
To cancel this wakeup call, press 2.
If you press 2, the wakeup call will be cleared from the system (and an entry will be noted in the log). In either case, you will be returned to the main hospitality administration menu.
Wakeup Does Not Already Exist
If there is no matching wakeup call already scheduled, then the system will review the full date and time of the call and prompt you to accept it, mark it as recurring, or cancel it:
The wakeup call will be scheduled for <TODAY / TOMORROW / DATE> at <TIME>.
To accept this, press 1.
To mark this wakeup as a recurring event, press 2.
To set the date for the wakeup call, press 3.
To cancel this operation, press *.
Recurring Wakeup Calls
A recurring wakeup call is one that will automatically reschedule itself for the same time every day, starting on the date you initially selected. It will continue to recur until either it is cleared or the room is checked out (which automatically clears all scheduled wakeup calls). If you press 2 to mark it as recurring, the system will review the wakeup again and provide slightly different options, as follows:
The wakeup call will be scheduled to occur daily starting <TODAY / TOMORROW / DATE> at <TIME>.
To accept this, press 1.
To mark this wakeup as a one-time event, press 2.
To set the date for the wakeup call, press 3.
To cancel this operation, press *.
Changing the Date of the Wakeup Call
As previously noted, the system will automatically assign a date for the wakeup call by comparing the time you entered with the current time and selecting either today or tomorrow based on whether the specified time has already passed. If you want a date other than the one assigned by the system, you can press 3 to change the date. The system will then give you the following options:
To schedule the wakeup call for today, press 1.
To schedule the wakeup call for tomorrow, press 2.
To set the date for the wakeup call, press 3.
Or to cancel, press *.
If you choose to set the date, the system will lead you through the process of entering the month (1 through 12) and the day (1 through 31). You will not be prompted to enter the year. If the month and day you enter are not yet past, the VMS will assume the date is for this year; otherwise, it will assume next year.
Once you press 1 to accept the wakeup call, the system will schedule the call and return you to main hospitality menu.