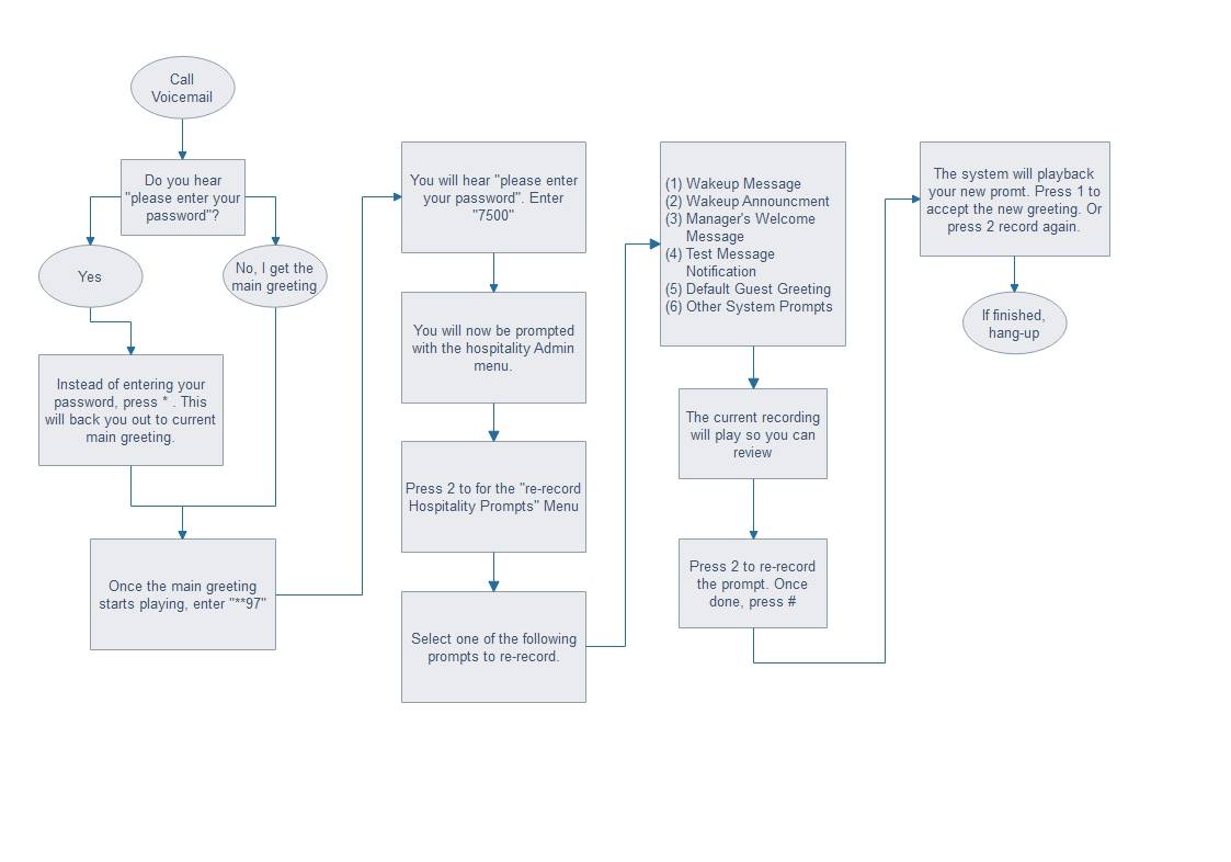
Record hospitality prompts

The following flowchart shows the step by step process for recording the DV2000 hospitality prompts.

  • Last modified: 2023/08/02 21:19
  • by 127.0.0.1