Record main greeting

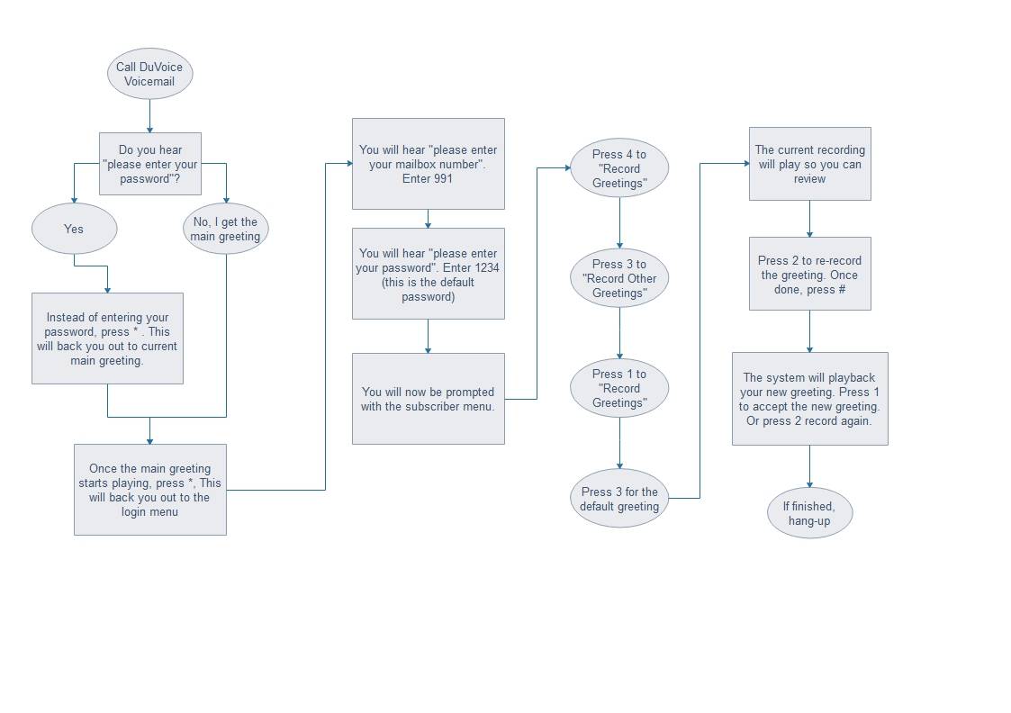
The following flowchart shows the step by step process for recording the DV2000 main greeting.

  • Last modified: 2023/08/02 21:19
  • by 127.0.0.1